Neuroplasticity & Skill Acquisition: Building Cognitive Reserve

Neuroplasticity and Skill Acquisition for Cognitive Longevity

Executive Summary

The human brain is not a static organ; it is highly malleable. However, as professionals reach senior levels of expertise, their daily tasks become automated and highly efficient. The brain stops experiencing the cognitive friction required to grow. We treat continuous learning not as a casual hobby, but as a biological intervention. By deliberately subjecting the brain to novel, difficult tasks, we force the creation of new neural pathways, expanding your cognitive reserve and building structural armor against neurodegeneration.

The Problem: The “Expertise Trap”

In the first half of your career, everything is new. Your brain is forced to adapt, flooding your system with the neurochemicals required for plasticity. But as you transition into executive leadership, you rely heavily on established mental models and pattern recognition.

Synaptic Pruning: The brain is ruthlessly efficient. If neural pathways are not actively used or challenged, the brain prunes them to save energy.

Diagram showing synaptic pruning where microglia immune cells remove weak neural connections to improve brain efficiency.
The Neural Rinse: A visual representation of synaptic pruning. To optimize metabolic energy, the brain deploys microglia to 'prune' unused or weak synapses, strengthening the primary pathways required for your current environment.

The Mechanics of Synaptic Pruning

1. The Explosive Growth (Synaptogenesis) When you are born, your brain is essentially a blank slate trying to prepare for any possible environment. During the first few years of life, your brain forms an excessive number of synapses—far more than you will ever actually need. A toddler has about twice as many neural connections as a healthy adult.

2. The Rule of Survival (“Use It or Lose It”) As you grow, learn to walk, speak a specific language, and interact with your specific environment, certain neural pathways are used repeatedly. Every time a pathway is used, it gets physically thicker and insulated (a process called myelination). Pathways that are ignored—like the ability to distinguish between phonetic sounds of a foreign language you don’t hear—remain thin and weak.

3. The Cleanup Crew (Microglia) During late childhood and heavily throughout adolescence, your brain deploys specialized immune cells called microglia. These cells act as the brain’s gardeners. They literally patrol the brain, identify the weak, unused synapses, and “eat” or dissolve them.

4. The Result: Speed and Efficiency Why does the brain destroy its own connections? Because maintaining synapses takes a massive amount of metabolic energy. By cutting away the tangled, unused underbrush, the brain can redirect all its energy and resources into making the remaining essential pathways lightning-fast and highly efficient. It trades potential for capability.

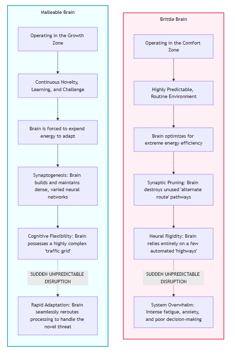
Loss of Malleability: Operating strictly within your comfort zone makes the brain brittle. When suddenly faced with unpredictable disruption, the resulting acute stress forces the brain to abandon goal-directed thinking and default to rigid, habitual pathways—a shift that causes rapid cognitive fatigue and poor decision-making when those old habits fail to solve the new problem.

Comparative visual of a malleable vs brittle brain illustrating the loss of alternate neural pathways due to lack of cognitive friction
The Expertise Trap: As neural pathways become hyper-automated through routine, the brain loses its 'side streets.' This diagram illustrates a 'Brittle Brain,' where a lack of novel cognitive friction has left the system vulnerable to disruption and amygdala hijack.

Why the Brain Becomes “Brittle”

Your brain is the ultimate energy-saving machine. It consumes about 20% of your body’s daily caloric intake, and it is constantly looking for ways to cut costs.

1. The Comfort Zone Trap (Automation) When you do the exact same things every day, solve the exact same types of problems, and interact with the same people, your brain puts your cognitive processes on autopilot. It physically thickens the myelin (insulation) around the specific neural pathways required for your routine, making them incredibly fast and efficient.

2. The Cost of Efficiency (Pruning) However, because maintaining unused neural pathways is metabolically expensive, the brain actively dismantles (prunes) the neural “scaffolding” required to learn new things or view problems from different angles. It trades adaptability for efficiency.

3. The Disruption Crash When a massive, unpredictable disruption hits (a sudden career change, a crisis, or a major life event), your routine “highways” are suddenly blocked.

  • A malleable brain with high Cognitive Reserve simply shifts the cognitive load to alternate neural pathways.

  • A brittle brain has no alternate pathways left. It is forced to rapidly build brand new ones from scratch while simultaneously trying to survive a crisis. This triggers an immediate Amygdala Hijack, flooding the system with cortisol. This massive spike in metabolic demand is why the person experiences crippling mental fatigue, brain fog, and poor executive decision-making.

The Takeaway

To protect your cognitive reserve and maintain malleability, you have to subject your brain to frequent, manageable doses of novelty and complex frustration. Learning a new language, taking up a complex physical skill (like dancing or martial arts), or regularly reading material that challenges your worldview forces the brain to keep the “alternate roads” open, preventing it from becoming brittle.

The Solution: The Neuroplasticity Protocol

You cannot read your way to neuroplasticity. Passively consuming information does not trigger structural changes in the brain. True neuroplasticity requires two things: intense focus (friction) and deep rest (consolidation).

1. Deliberate Friction (Skill Acquisition) To force the brain to wire new connections, you must attempt tasks where you are a beginner. You must make errors.

  • The Protocol: Engage in complex, multi-sensory skill acquisition. Learning a new language, mastering a musical instrument, or acquiring a complex motor skill (like juggling or a new martial art) forces the brain to coordinate visual, auditory, and motor centers simultaneously. The frustration you feel when making mistakes is the exact neurochemical trigger (epinephrine) signaling the brain that it needs to rewire.

2. The Neurochemical Catalyst Plasticity is governed by specific neurochemicals. You must deliberately trigger them.

  • The Protocol: To mark neural circuits for change, you need absolute focus (which releases acetylcholine). Block out 30-45 minutes for highly focused, uninterrupted practice of your new skill. Do not multitask. Multitasking dilutes acetylcholine and prevents the structural changes from occurring.

3. Offline Consolidation (The Sleep Mandate) The actual rewiring of your brain does not happen while you are practicing the skill; it happens while you are sleeping.

  • The Protocol: Never compromise your sleep architecture on days of intense learning. Deep, slow-wave sleep and REM sleep are when the brain replays the day’s neural firing patterns, physically strengthening the new synapses and deleting the errors.

The Biological ROI

When you step out of the “expertise trap” and manually engineer neuroplasticity, the benefits extend far beyond the new skill itself:

  • Expanded Cognitive Reserve: By building a dense, highly interconnected neural network, you create a “reserve” that protects your executive function against age-related decline and cognitive fatigue.

  • Accelerated Problem Solving: A highly plastic brain can draw connections across disparate data sets much faster. You will spot lateral solutions to corporate problems that rigid thinkers completely miss.

  • Psychological Agility: Getting comfortable with being a beginner again destroys the fear of failure, making you a far more adaptable and resilient leader in high-pressure environments.

THE Strategic briefing: COGNITIVE RESERVE

The Concept: Think of your brain as a city’s traffic network.

  • Low Reserve: A city with only one highway. If there is a crash (ageing or injury), everything stops.

  • High Reserve: A city with a dense grid of side streets and alternate routes. If a highway is blocked, the brain simply reroutes.

The Process: You build these “alternate routes” through Cognitive Friction—learning a new language, mastering an instrument, or tackling a complex motor skill.

The Executive ROI: Building high reserve doesn’t just make you smarter; it creates Structural Armor. It ensures you remain high-functioning even as the brain faces the natural biological challenges of ageing.

Cognitive Reserve flow

The Science Behind the Chart

Coined by neuropsychologist Dr. Yaakov Stern, the concept of Cognitive Reserve essentially treats the brain like a major city’s traffic grid.

If a city only has one major highway (Low Reserve) and there is a crash (brain pathology), traffic comes to a complete standstill. However, if a city has a dense, highly complex grid of side streets, bypasses, and alternate highways (High Reserve), a crash on the main road doesn’t stop traffic—the cars simply reroute.

People build this “dense traffic grid” over a lifetime of neuroplasticity-inducing activities: higher education, learning second languages, playing musical instruments, engaging in complex social interactions, and tackling cognitively demanding jobs.

🔬

Evidence & Citations

This article is based on scientific evidence and fact-checked by our editorial team. We prioritize peer-reviewed studies, clinical trials, and academic consensus.

    1. Fuchs, E., & Flügge, G. (2014). “Adult Neuroplasticity: More Than 40 Years of Research.” Neural Plasticity. View Study

    2. Vaynman, S., et al. (2004). “Hippocampal BDNF mediates the efficacy of exercise on synaptic plasticity.” European Journal of Neuroscience. View Study

    3. Draganski, B., et al. (2004). “Neuroplasticity: Changes in grey matter induced by training.” Nature. View Study

    4. Huttenlocher, P. R. (1979). Synaptic density in human frontal cortex—developmental changes and effects of aging. Brain Research, 163(2), 195- 205 View Study
    5. Stern, Y. (2002). What is cognitive reserve? Theory and research application of the reserve concept. Journal of the International Neuropsychological Society, 8(3), 448–460. View Study
    6. Kempermann, G., Gast, D., & Gage, F. H. (2002). Neuroplasticity in old age: Sustained fivefold induction of hippocampal neurogenesis by long-term environmental enrichment. Annals of Neurology, 52(2), 135–143. View Study
    7. Schwabe, L., & Wolf, O. T. (2009). Stress prompts habit behavior in humans. The Journal of Neuroscience, 29(22), 7191–7198. View Study