Executive Resilience: Engineering Psychological Armour
The Biological ROI
When you systematically upgrade your psychological operating system, the return on investment protects both your career and your healthspan:
Crisis Leadership: While untrained peers succumb to decision fatigue and emotional reactivity during a crisis, your engineered resilience allows you to remain the calmest, most analytical person in the room.
Rapid Recovery Metrics: A resilient nervous system does not avoid stress; it recovers from it faster. You will experience shorter periods of cortisol elevation after a setback, protecting your physical health and sleep architecture.
Sustainable Ambition: By replacing anxiety-driven perfectionism with structural resilience, you can sustain a high-trajectory career for decades without hitting the wall of executive burnout.
Executive Summary
In high-stakes corporate environments, adversity is a constant variable. How you process that adversity determines your trajectory. We treat resilience not as an innate personality trait or a soft “wellness” concept, but as a cultivated, data-driven system. It is the deliberate practice of preventing emotional hijacking so your prefrontal cortex can maintain command. By engineering your psychological armor, you can navigate intense professional pressure, recover rapidly from setbacks, and lead with absolute clarity when others panic.
The Problem: The Amygdala Hijack
High-achieving professionals often rely on perfectionism and anxiety as fuel to drive early-career success. However, at the executive level, this fragile operating system breaks down under complex, compounding stress.
Emotional Hijacking: When faced with a severe professional threat, the brain’s fear center (the amygdala) can override the logical center (the prefrontal cortex). This creates a biological state where rational, data-driven decision-making becomes physiologically impossible.
The Perfectionism Trap: A rigid mindset creates psychological fragility. When a strategy fails or a market shifts, leaders without structural resilience experience prolonged cortisol spikes, leading to defensive decision-making, burnout, and systemic team instability.
THE Strategic briefing: the AMYGDALA HIJACK
The Concept: Think of your Amygdala as a High-Sensitivity Alarm. When it detects a professional threat, it severs the connection to your logical brain (Prefrontal Cortex).
The Process:
FAST (The Low Road): The Amygdala reacts in milliseconds, flooding you with cortisol.
SLOW (The High Road): The logical brain takes longer to process, but by then, the “Hijack” has already started.
The Executive ROI: Mastering “Bottom-Up Regulation” (like the Physiological Sigh) allows you to manually re-engage your logical brain on command. This ensures you remain the analytical operator while your competitors are reacting on survival instinct.
The Mechanics of the Hijack
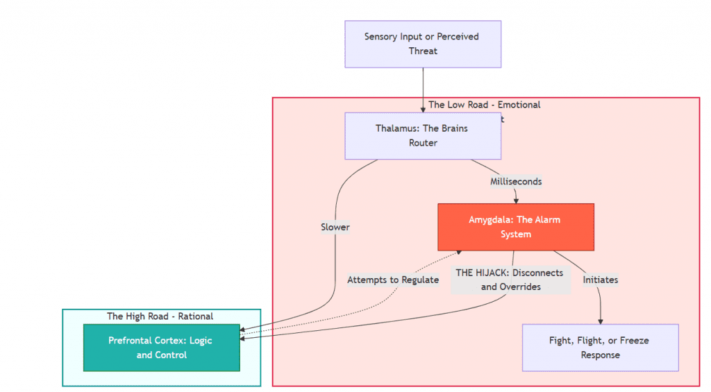
1. The Router (Thalamus) When you experience a stimulus (someone yells at you, a car swerves into your lane, or you read a stressful email), that sensory information first goes to your thalamus. The thalamus acts as a router, sending the information down two parallel tracks simultaneously.
2. The Low Road (Fast & Emotional) A signal is sent straight to the Amygdala, the brain’s primitive threat-detection center. This pathway is incredibly fast (processing in milliseconds) but very sloppy. It doesn’t care about nuance; it only cares about keeping you alive. If it senses danger, it immediately triggers the release of cortisol and adrenaline.
3. The High Road (Slow & Rational) A second signal is sent to the Prefrontal Cortex (PFC), the advanced, logical part of your brain behind your forehead. This pathway takes slightly longer. Under normal circumstances, the PFC analyzes the situation, realizes the “threat” is just an annoying email, and sends a calming signal to the amygdala to stand down.
4. The Hijack An “Amygdala Hijack” occurs when the emotional trigger is so strong that the amygdala goes into extreme overdrive before the Prefrontal Cortex has a chance to assess the situation. The amygdala effectively severs the connection to the PFC, flooding your brain with stress hormones and completely shutting down your ability to think logically, empathize, or control your impulses. You react purely on survival instinct.
The Solution: The Resilience Protocol
Resilience is a skill that must be trained through deliberate exposure and cognitive reframing. You cannot wait for a crisis to build your armor; you must engineer it in advance. The protocol relies on three psychological interventions:
1. Cognitive Reappraisal (Data Over Emotion) When a crisis occurs, your biology wants to react to the feeling of the threat. Elite executives train themselves to react only to the data.
The Protocol: When triggered, insert a mandatory tactical pause. Separate the objective facts of the situation from the subjective narrative your brain is spinning. By forcing your brain to analyze the raw data, you manually re-engage the prefrontal cortex and shut down the panic response.
2. Stress Inoculation (Controlled Adversity) You build psychological resilience the exact same way you build physical strength: through progressive overload.
The Protocol: Deliberately expose yourself to micro-doses of psychological or physical discomfort outside the boardroom. Whether it is intense physical conditioning, public speaking, or navigating a complex new skill, you must repeatedly train your brain to recognize that discomfort does not equal danger.
3. Emotional Granularity You cannot regulate a system you cannot accurately measure. Most executives have a very limited emotional vocabulary (e.g., “I’m stressed” or “I’m angry”).
The Protocol: Develop high emotional granularity—the ability to precisely identify your internal state (e.g., “I am experiencing anticipatory anxiety about this quarterly review”). Labeling the specific emotion instantly decreases amygdala activation and returns operational control to your logical brain.
How to Stop an Amygdala Hijack in Real Time
When an amygdala hijack occurs, your brain is flooded with adrenaline and cortisol. Because the biological connection to your Prefrontal Cortex (PFC) is temporarily suppressed, you cannot simply think or logic your way out of it. You must use bottom-up regulation—using your body’s physiology to send a physical “safety signal” up the vagus nerve to the brain, which forces the PFC to turn back on.
Here are four evidence-based physiological strategies to execute a hard reset:
1. The Physiological Sigh
This is the fastest hardwired way to lower your autonomic arousal in real-time (heavily popularized by neurobiologist Dr. Andrew Huberman). When you are stressed, the tiny air sacs in your lungs (alveoli) collapse, leading to a buildup of carbon dioxide in your bloodstream—which the amygdala interprets as a suffocation threat.
The Technique: Take a deep breath in through your nose. At the very top of that breath, take a second, sharp sip of air to fully expand your lungs and pop the alveoli back open. Then, exhale slowly and fully through your mouth, making the exhale longer than the inhale.
The Science: The double-inhale offloads carbon dioxide, while the long, slow exhale mechanically stimulates the vagus nerve to rapidly slow down your resting heart rate.
2. Box Breathing (Tactical Breathing)
Used by Navy SEALs before high-stakes operations, this technique forces your PFC to concentrate on counting, literally pulling metabolic energy away from the amygdala.

The Technique: Inhale for 4 seconds, hold your breath in for 4 seconds, exhale for 4 seconds, and hold your breath empty for 4 seconds. Repeat for a few cycles.
The Science: Symmetrical breathing equalizes your autonomic nervous system, balancing the sympathetic (gas pedal) and parasympathetic (brake pedal) branches, stopping the uncontrollable escalation of panic.
3. The Mammalian Dive Reflex (Cold Exposure)
If you are in the middle of a severe hijack (such as an impending panic attack) and breathing techniques feel impossible, use temperature to force a biological override.
The Technique: Splash freezing cold water directly onto your face and eyes, or hold a piece of ice in your hand.
The Science: Sudden cold exposure to the facial nerves immediately activates the “mammalian dive reflex.” This is an ancient evolutionary survival mechanism designed to conserve oxygen underwater. It instantly drops your heart rate and forces blood flow away from your extremities and back toward your core and brain, effectively snapping you out of the emotional loop.
4. Affect Labeling (“Name it to Tame it”)
Once your physiology has slightly calmed, you need to firmly lock the Prefrontal Cortex back into the driver’s seat.
The Technique: Simply put a concrete label on what you are experiencing. Say out loud or clearly in your head: “I am feeling a massive surge of anger right now” or “My chest is tight and I am experiencing acute stress.”
The Science: fMRI brain imaging studies (notably by Dr. Matthew Lieberman at UCLA) demonstrate that the moment your brain searches for a word to describe an emotional state, you activate the Right Ventrolateral Prefrontal Cortex (RVLPFC). This specific region acts as the brain’s braking system. Simply naming the emotion turns on the PFC, which immediately dials down the firing rate of the amygdala.
Yerkes-Dodson Law
The Yerkes-Dodson Law is a fundamental concept in psychology that illustrates the relationship between stress (arousal) and cognitive performance. It demonstrates that you need a certain amount of stress to perform at your best, but too much of it will cause your performance to crash. Here is a breakdown of how the curve functions across three main zones:
1. The Left Side: Low Arousal (Under-engaged)
The State: Boredom, apathy, or lack of motivation.
What is happening: Your brain is not receiving enough stimulation or pressure to care. There is no sense of urgency, meaning your focus is scattered and your energy levels are low.
Performance: Very low. This is where procrastination lives. You make careless mistakes simply because you aren’t paying attention.
2. The Peak: Optimal Arousal (“The Zone” or Eustress)
The State: Engaged, focused, and energized.
What is happening: This is the top of the inverted U. You have enough pressure (a looming deadline, a challenging task, healthy competition) to trigger the release of focus-enhancing chemicals like dopamine and norepinephrine, but not so much that you feel threatened.
Performance: Peak. You experience flow, sharp memory recall, and high cognitive flexibility. This positive, motivating stress is known clinically as eustress.
3. The Right Side: High Arousal (Over-engaged)
The State: Anxiety, overwhelm, or panic.
What is happening: As pressure continues to mount beyond your optimal point, the stress becomes distress. Your brain’s alarm system (the amygdala) starts to override your logical brain (the Prefrontal Cortex).
Performance: Rapidly declining. You experience “tunnel vision,” impaired decision-making, memory blanks (like freezing during a public speech), and acute fatigue.
The Caveat: Task Complexity Matters
The exact shape of the curve changes depending on what you are doing:
Simple Tasks: For highly repetitive or physically demanding tasks (like running a sprint or doing basic data entry), the curve is much wider. You can handle a very high level of stress/arousal before your performance starts to drop.
Complex Tasks: For cognitively demanding tasks (like writing code, playing chess, or diffusing a tense negotiation), the curve is very narrow. Even a moderate amount of anxiety can disrupt the delicate executive function required for these tasks, meaning you need a much calmer environment to hit your peak.
🔬
Evidence & Citations
This article is based on scientific evidence and fact-checked by our editorial team. We prioritize peer-reviewed studies, clinical trials, and academic consensus.
- McEwen, B. S. (2017). “Neurobiological and Systemic Effects of Chronic Stress.” Chronic Stress (Thousand Oaks). View Study
Kim, H. G., et al. (2018). “Stress and Heart Rate Variability: A Meta-Analysis and Review of the Literature.” Psychiatry Investigation. View Study
Southwick, S. M., & Charney, D. S. (2012). “The Science of Resilience: Implications for the Prevention and Treatment of Depression.” Science. View Study
Goleman, D. (1995). Emotional intelligence: Why it can matter more than IQ. Bantam Books.
The Clinical Neuroscience Foundation: LeDoux, J. E. (2000). Emotion circuits in the brain. Annual Review of Neuroscience, 23(1), 155–184. View Study
- Yerkes, R. M., & Dodson, J. D. (1908). The relation of strength of stimulus to rapidity of habit-formation. Journal of Comparative Neurology and Psychology, 18(5), 459–482. View Study