Recovery Science & Sleep Architecture: Mastering Biological Downtime

Sleep Architecture and Recovery Science for Peak Performance

Executive Summary

  • Maximum output is biologically impossible without maximum recovery. In high-pressure corporate cultures, sleep is often treated as a negotiable luxury or a sacrifice worn as a badge of honor. The clinical data strongly disagrees. Sleep architecture is the ultimate performance enhancer. It is the critical period where memory consolidation occurs, neurotoxins are cleared from the brain, and physical tissue is repaired. We treat sleep not as passive rest, but as an active, highly engineered recovery phase.

The Problem: The “Always On” Liability

The modern executive lifestyle is perfectly designed to destroy sleep architecture. Flying across time zones, late-night screen exposure, and chronic stress create a biological environment hostile to recovery:

  • Circadian Disruption: Artificial blue light late in the evening suppresses melatonin production, delaying the onset of restorative sleep.

  • Sympathetic Overdrive: Ruminating on complex professional problems keeps the autonomic nervous system in a “fight or flight” state, chronically elevating cortisol and preventing the brain from dropping into deep, slow-wave sleep.

  • The Glymphatic Bottleneck: Without sufficient deep sleep, the brain cannot activate the glymphatic system—the biological “waste clearance” mechanism that flushes out the neurotoxins accumulated during intense cognitive work.

Diagram of the brain's glymphatic system showing cerebrospinal fluid flushing neurotoxins during sleep.
Diagram of the brain's glymphatic system showing cerebrospinal fluid flushing neurotoxins during sleep.

Key Fact

Did you know? Your brain cells shrink, increasing interstitial space by 60% during sleep, to allow waste clearance.

 

THE Strategic briefing: the GLYMPHATIC SYSTEM

The Concept: Think of the Glymphatic System as your brain’s Internal Nightly Janitor. While your body rests, this system physically “shrinks” your brain cells to flush out metabolic waste and neurotoxins that accumulate during a high-intensity workday.

The Process:

  • The Expansion: During deep (Slow-Wave) sleep, the space between your brain cells increases by up to 60%.

  • The Flush: Cerebrospinal fluid (CSF) surges through these gaps, washing away Beta-Amyloid (linked to Alzheimer’s) and Tau proteins.

  • The Drainage: This “waste water” is then filtered out through the body’s lymphatic system.

The Executive Risk: This system is Sleep-Dependent. If you cut your sleep short or have poor sleep quality (due to high cortisol or alcohol), the janitor never finishes the job. This leads to “Brain Fog,” reduced decision-making speed, and long-term cognitive decline.

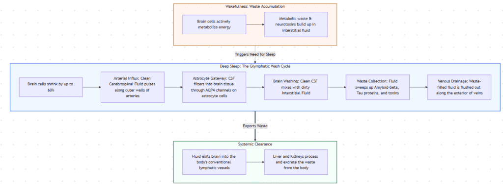
Here is a breakdown of the glymphatic system, the brain’s unique waste-clearance network.

The Glymphatic System: The Brain’s “Dishwasher”

Unlike the rest of the body, the brain does not have a conventional lymphatic system to clear out cellular waste. Instead, it relies on the glymphatic system (a combination of the words “glial” and “lymphatic”). This macroscopic waste clearance system flushes out toxic metabolic byproducts that accumulate while we are awake.

Here is how the continuous cleaning cycle works:

1. Arterial Influx (The Clean Water Supply) Cerebrospinal fluid (CSF)—the clear fluid that cushions the brain and spinal cord—flows into the brain tissue. It travels along the outside of the brain’s arteries in specialized channels called periarterial spaces. The pulsing of the arteries actually helps pump this fluid forward.

2. The Astrocyte Gateway (The Filter) The system relies heavily on astrocytes, which are star-shaped support cells (glial cells) in the brain. Astrocytes have tiny projections called “endfeet” that completely wrap around the brain’s blood vessels. These endfeet are packed with specialized water channels called Aquaporin-4 (AQP4). The CSF flows through these AQP4 channels, which act like tiny valves, filtering the fluid into the brain tissue.

3. Washing the Brain Tissue (The Rinse Cycle) Once inside the brain tissue, the fresh CSF mixes with the interstitial fluid (ISF)—the fluid naturally sitting between brain cells. As it flows through the tissue, it picks up metabolic waste products, proteins, and toxins left over from the brain’s daily activity. Crucially, this includes amyloid-beta and tau proteins, which are heavily implicated in neurodegenerative diseases like Alzheimer’s.

4. Venous Clearance (The Drain) The newly dirty fluid, now carrying the brain’s metabolic waste, is pushed toward the brain’s veins. It drains into the perivenous spaces (channels surrounding the veins) and is eventually flushed out into the body’s conventional lymphatic system, where the liver and kidneys process and excrete the waste.

Why Sleep is Critical

The glymphatic system is primarily active while we sleep, specifically during deep, slow-wave sleep.

When you fall asleep, your brain cells literally shrink by up to 60%. This widens the interstitial spaces between the cells, significantly reducing fluid resistance and allowing the CSF to wash through the brain at a highly accelerated rate. If you are chronically sleep-deprived, this “dishwasher” cannot run a full cycle, leading to a buildup of neurotoxins over time.

An optimized executive sleep environment engineered for thermal control and absolute darkness to facilitate deep slow-wave sleep.

The Solution: The Sleep Architecture Protocol

Optimizing your recovery requires the same strategic rigor as planning your workday. You cannot simply close your laptop and expect your brain to power down. The protocol for sleep for busy executives relies on three deliberate interventions:

1. Circadian Anchoring Your circadian rhythm is dictated by light exposure. You must anchor your biological clock to the physical environment.

  • The Protocol: View natural sunlight (not through a window) for 10-15 minutes within 30 minutes of waking up. This triggers a healthy cortisol spike that sets a physiological timer for melatonin release 14 to 16 hours later.

2. Environmental Engineering Your bedroom is not an extension of your office; it is a dedicated recovery chamber.

  • Thermal Control: Core body temperature must drop by 1-3 degrees to initiate and maintain deep sleep. Keep your room aggressively cool (around 18°C / 65°F).

  • Absolute Darkness: Eliminate all ambient light, LED standby indicators, and street-lamp bleed. If necessary, invest in high-quality blackout curtains and a structured sleep mask.

3. Strategic Down-Regulation You must build a physiological bridge between high-stakes cognitive work and deep sleep.

  • The Protocol: Implement a strict “digital sunset” 60 to 90 minutes before bed. Swap high-dopamine activities (emails, doomscrolling) for low-friction tasks (reading physical books, deliberate mobility work).

The Biological ROI

When you engineer your sleep architecture, you do not just feel “less tired”—you fundamentally upgrade your operating system:

  • Cognitive Clarity: Optimized REM sleep enhances pattern recognition, emotional control, and complex problem-solving abilities for the following day.

  • Hormonal Regulation: Deep, slow-wave sleep is when the body produces the majority of its human growth hormone (HGH) and testosterone, essential for maintaining muscle mass and vitality.

  • Metabolic Baseline: Chronic sleep deprivation mimics pre-diabetes by destroying insulin sensitivity. Optimized sleep ensures your body processes glucose efficiently, keeping systemic inflammation low.

Additional Resources:

🔬

Evidence & Citations

This article is based on scientific evidence and fact-checked by our editorial team. We prioritize peer-reviewed studies, clinical trials, and academic consensus.

  1. Walker, M. P. (2009). “The Role of Sleep in Cognition and Emotion.” Annals of the New York Academy of Sciences. View Study

  2. Alhola, P., & Polo-Kantola, P. (2007). “Sleep deprivation: Impact on cognitive performance.” Neuropsychiatric Disease and Treatment. View Study

  3. Xie, L., et al. (2013). “Sleep Drives Metabolite Clearance from the Adult Brain.” Science. View Study